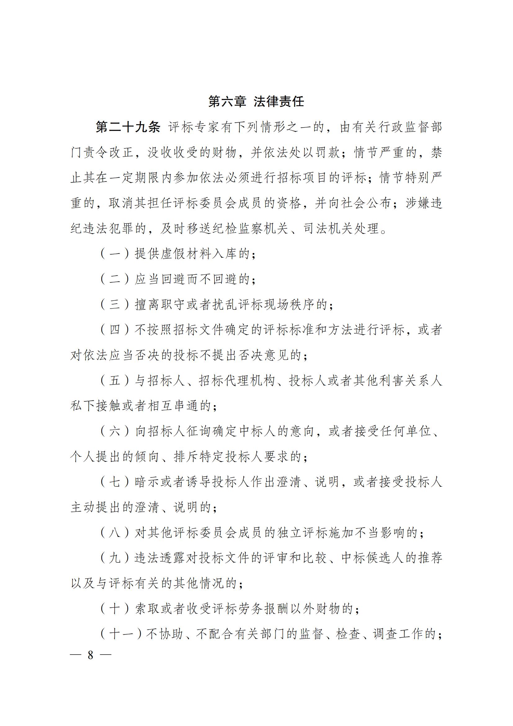
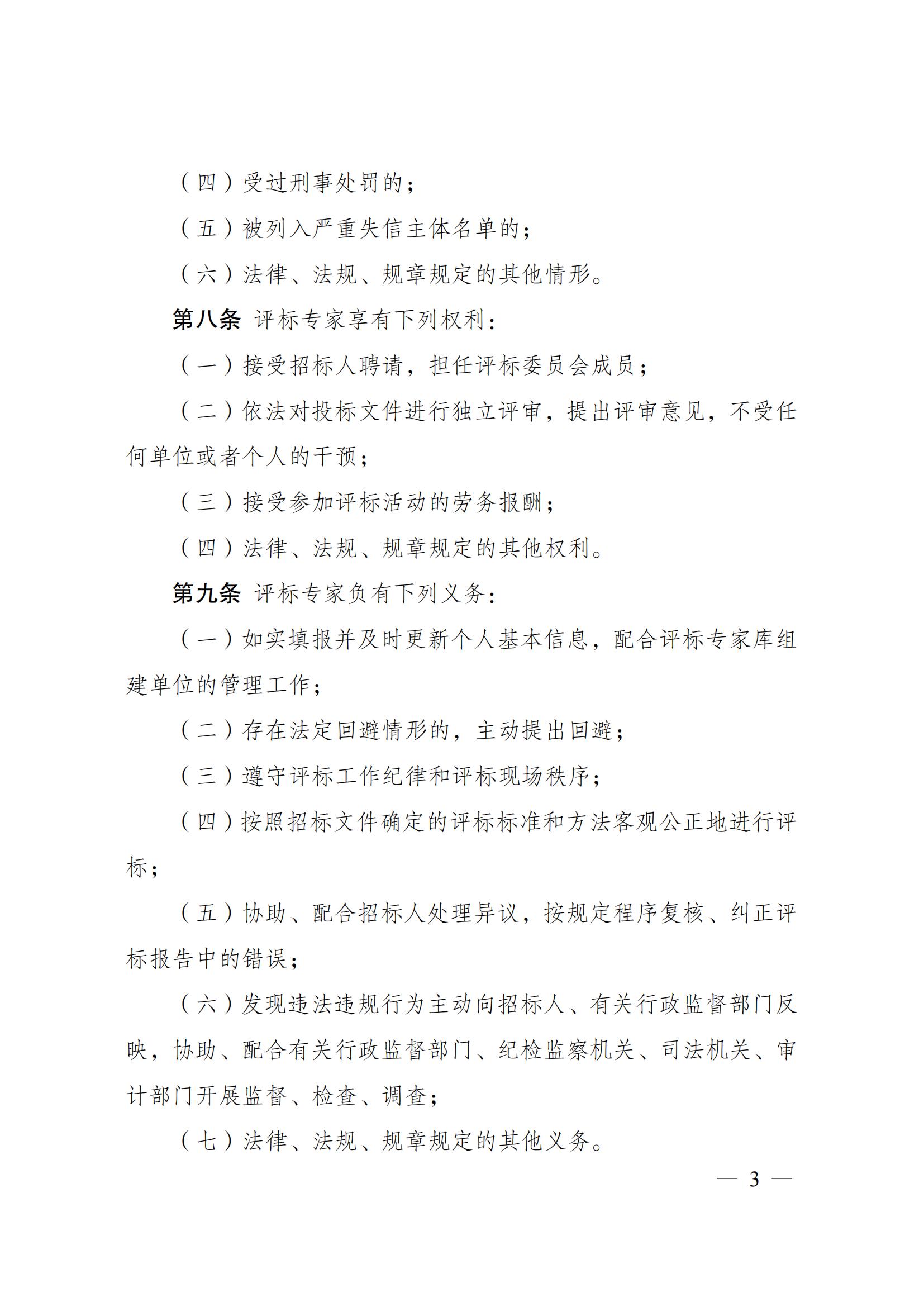
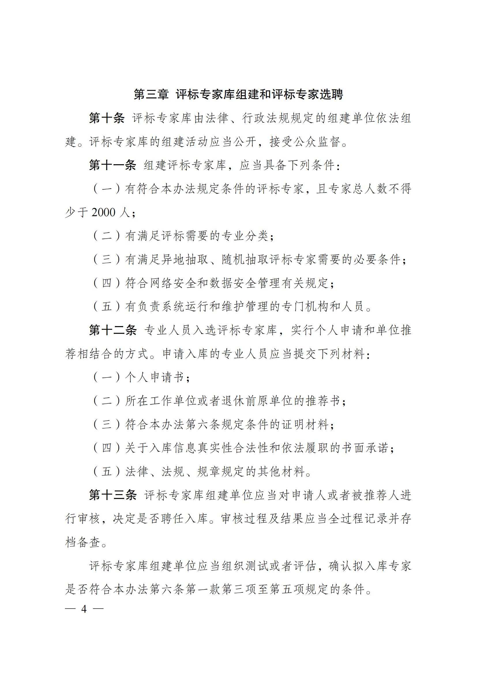
您现在的位置: 首页 > 政策规则

中华人民共和国国家生长和刷新委员会令(第26号)

宣布时间:2024-10-31 浏览:

























【网站地图】【sitemap】